○職員の服務に関する規程
昭和44年5月1日
神奈川県内広域水道企業団企業管理規程第6号
職員の服務に関する規程を次のように定める。
職員の服務に関する規程
(目的)
第1条 この規程は、神奈川県内広域水道企業団企業職員(以下「職員」という。)の服務に関し必要な事項を定める。
(服務の原則)
第2条 職員は、全体の奉仕者として、公務を民主的かつ能率的に運営すべき責任を自覚し、誠実かつ公正に職務を執行しなければならない。
(服務の宣誓)
第3条 職員の職務の宣誓に関する条例(昭和44年神奈川県内広域水道企業団条例第8号)に基づく服務の宣誓は、人事異動通知書の交付を受けた後、人事異動通知書を交付した者の面前で行うものとする。
(平5企管規程9・一部改正)
第4条 削除
(平28企管規程12)
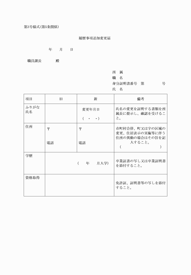
(1) 氏名を変更したとき。
(2) 住所を異動したとき。
(3) 学歴を取得したとき。
(4) 資格を取得したとき。
(昭45企管規程5・昭56企管規程15・平2企管規程1・平19企管規程7・平26企管規程2・平29企管規程4・令3企管規程2・令5企管規程1・一部改正)
(身分証明書)
第6条 職員は、その身分を明確にし、公務の適正な執行を図るため、常に身分証明書(以下「証明書」という。)を所持し、職務の執行に当たり、必要があるときはいつでも提示しなければならない。
2 証明書は、取扱いを慎重にし、他人に貸与してはならない。
3 証明書の有効期間は、発行の日から5年間とする。ただし、企業長が別に定める場合は、この限りでない。
4 証明書の記載事項に変更があつたとき又は証明書を亡失し、若しくは損傷したときは、身分証明書(職員き章)再交付願(第5号様式)を所属長を経て職員課長に提出し、再交付を受けなければならない。この場合にあつて、亡失又は当該職員の責めに帰すべき事由によつて損傷したときは、所定の実費を弁償しなければならない。
5 職員が職員でなくなつたときは、速やかに所属長を経て職員課長に証明書を返納しなければならない。
6 証明書の様式は、職員課長が別に定める。
(昭45企管規程5・昭56企管規程15・昭61企管規程5・平2企管規程1・平14企管規程3・平19企管規程3・平19企管規程7・平24企管規程3・平29企管規程4・令3企管規程2・一部改正)
(職員き章)
第7条 職員は、職務の執行に当たりその身分を明確にし、職員としての正しい心構えと態度を保持するため、常に上衣の左胸上部に貸与された職員き章(第6号様式。以下「き章」という。)をつけていなければならない。
2 き章を亡失し、又は損傷したときは、身分証明書(職員き章)再交付願を職員課長に提出し、再交付を受けなければならない。この場合にあつて、亡失又は当該職員の責めに帰すべき事由によつて損傷したときは、所定の実費を弁償しなければならない。
3 職員が職員でなくなつたときは、速やかに所属長を経て職員課長にき章を返納しなければならない。
(昭45企管規程5・昭56企管規程15・平2企管規程1・平19企管規程3・平19企管規程7・令3企管規程2・一部改正)
(関係業者等との接触に当たつての禁止事項等)
第7条の2 職員は、職務に利害関係のある業者、個人等(以下「関係業者等」という。)との接触に当たつては、中元、歳暮、せん別、謝礼その他いかなる名目においても次に掲げる行為をしてはならない。
(1) 関係業者等から金銭、物品等を受けること。
(2) 関係業者等と会食をすること。
(3) 関係業者等と遊技をすること。
(4) 前3号に掲げるもののほか、関係業者等から接待又は利益若しくは便宜の供与を受けること。
2 職員は、職務の公正な執行に対して疑惑を招く行為をすることのないよう注意しなければならない。
(平10企管規程14・追加)
(管理監督の地位にある者の責任)
第7条の3 職員のうち管理監督の地位にある者は、特にその職責を自覚し、率先垂範して適正な職務遂行と厳正な服務規律の確保に努めるとともに、職場研修の実施等により良好な職場環境の維持及び醸成に努めなければならない。
(平10企管規程14・追加)
(秘密保持及び情報管理)
第7条の4 職員は、職務上知り得た秘密を漏らしてはならない。
2 職員は、法令等に従い、情報を適正に取り扱わなければならない。
(平27企管規程6・追加)
(職務専念義務免除の手続)
第8条 職務に専念する義務の特例に関する条例(昭和44年神奈川県内広域水道企業団条例第5号。以下この条において「条例」という。)及び職務に専念する義務の特例に関する規則(平成8年神奈川県内広域水道企業団規則第4号。以下この条において「規則」という。)の規定に基づき職務に専念する義務の免除について承認を受けようとするときは、次の各号に規定するところにより手続をとらなければならない。
(3) 規則第2条第5号に規定する場合は、服務システムによる手続をとるほか、企業長が別に定めるときは当該別に定める手続をとるものとする。
(昭45企管規程5・昭56企管規程15・昭59企管規程11・平5企管規程9・平8企管規程13・平13企管規程18・平19企管規程7・平22企管規程7・平22企管規程14・令3企管規程2・一部改正)
(営利企業等従事許可の手続)
第9条 地方公務員法(昭和25年法律第261号。以下「法」という。)第38条及び営利企業等の従事について任命権者の許可を受けるべき地位に関する規則(昭和44年神奈川県内広域水道企業団規則第5号)の規定に基づき、営利企業等の従事について許可を受けようとするときは、営利企業等の従事許可申請書(第10号様式)に関係書類を添え、所属長を経て職員課長に提出しなければならない。
2 法第22条の2第1項第1号に規定する会計年度任用職員は、営利企業等の従事等をする場合は、営利企業等従事届(第10号様式の2)に関係書類を添え、所属長を経て職員課長に届け出なければならない。
(昭45企管規程5・昭56企管規程15・平2企管規程1・平5規管規程9・平14企管規程3・平19企管規程7・令2企管規程4・令3企管規程2・一部改正)
(勤務時間)
第10条 職員の勤務時間は、休憩時間を除き、4週間を超えない期間につき1週間当たり38時間45分とする。
2 前項に規定する勤務時間の割振りは、月曜日から金曜日までの日の午前8時30分から午後5時15分までの間において7時間45分とする。
3 第1項の規定にかかわらず、育児短時間勤務職員等の1週間当たりの勤務時間は、当該承認を受けた育児短時間勤務の内容に従い、企業長が別に定める。
4 前項に規定する勤務時間は、1週間ごとの期間について、当該育児短時間勤務の内容に従い1日につき7時間45分を超えない範囲内で、企業長がその割り振りを行うものとする。
5 第1項の規定にかかわらず、法第22条の4第1項に規定する短時間勤務の職を占める職員(以下「定年前再任用短時間勤務職員」という。)の勤務時間は、休憩時間を除き、4週間を超えない期間につき1週間当たり15時間30分から31時間までの範囲内とし、一般職の任期付職員の採用等に関する条例(令和3年神奈川県内広域水道企業団条例第2号)第4条又は育児休業法第18条第1項の規定により採用された職員(以下「任期付短時間勤務職員等」という。)の勤務時間は、休憩時間を除き、4週間を超えない期間につき1週間当たり31時間までの範囲内とする。
6 前項に規定する勤務時間は、企業長が別に定めるところにより月曜日から金曜日までの5日間において割り振る。
(平7企管規程10・全改、平14企管規程3・平21企管規程1・平22企管規程14・令3企管規程2・令4企管規程6・令5企管規程1・一部改正)
(休憩時間)
第10条の2 休憩時間は、前条第2項の場合においては正午から午後1時までの1時間とする。
(平21企管規程1・平22企管規程14・追加)
(1) 小学校就学の始期に達するまでの子(民法(明治29年法律第89号)第817条の2第1項の規定により職員が当該職員との間における同項に規定する特別養子縁組の成立について家庭裁判所に請求した者(当該請求に係る家事審判事件が裁判所に係属している場合に限る。)であつて、当該職員が現に監護するもの並びに児童福祉法(昭和22年法律第164号)第6条の4第1号に規定する養育里親である職員(同法第27条第4項に規定する者の意に反するため、同項の規定により、同法第6条の4第2号に規定する養子縁組里親として当該児童を委託することができない者に限る。)及び同法第27条第1項第3号の規定により同法第6条の4第2号に規定する養子縁組里親である職員に委託されている児童を含む。以下同じ。)のある職員が当該子を養育する場合
(2) 小学校、義務教育学校の前期課程又は特別支援学校の小学部に就学している子のある職員が当該子を送迎するため、その住居以外の場所に赴く場合
(3) 別表第4中11短期介護休暇の項に規定する日常生活を営むのに支障がある者(以下「要介護者」という。)を介護する職員が要介護者を介護する場合
2 前項の請求があつた場合においては、所属長は、公務の運営に支障がある場合を除き、請求した職員の勤務時間を午前8時30分から午後5時までの間において7時間45分とし、休憩時間を午後零時15分から午後1時までの45分とすることができる。なお、公務の運営に支障がある場合には、その旨を当該職員に通知しなければならない。
4 所属長は、前項の請求について確認する必要があると認めるときは、当該請求をした職員に対して証明書類の提出を求めることができる。
(1) 当該請求に係る子が死亡した場合
(2) 当該請求に係る子が離縁又は養子縁組の取消しにより当該請求をした職員の子でなくなつた場合
(3) 当該請求をした職員が当該請求に係る子と同居しないこととなつた場合
(1) 当該請求に係る子が死亡した場合
(2) 当該請求に係る子が離縁又は養子縁組の取消しにより当該請求をした職員の子でなくなつた場合
(3) 当該請求をした職員が当該請求に係る子と同居しないこととなつた場合
(4) 当該子が小学校、義務教育学校の前期課程又は特別支援学校の小学部に就学しなくなつた場合
(5) 当該請求に係る特別養子縁組の成立前の監護対象者等が民法817条の2第1項の規定による請求に係る家事審判事件が終了したこと(特別養子縁組の成立の審判が確定した場合を除く。)又は養子縁組が成立しないまま児童福祉法第27条第1項第3号の規定のよる措置が解除されたことにより当該特別養子縁組の成立前の監護対象者等でなくなった場合
(1) 第5項各号に掲げるいずれかの事由が生じた場合
(2) 当該請求に係る子が小学校就学の始期に達した場合
(平21企管規程1・平22企管規程14・追加、平28企管規程7・平29企管規程4・平30企管規程6・令2企管規程4・令3企管規程5・一部改正)
(週休日)
第10条の4 日曜日及び土曜日は、週休日(勤務時間を割り振らない日をいう。以下同じ。)とする。ただし、育児短時間勤務職員等、定年前再任用短時間勤務職員及び任期付短時間勤務職員等については、これらの日に加えて、月曜日から金曜日までの5日間において週休日を設けることができる。
(平7企管規程10・全改、平14企管規程3・平15企管規程8・一部改正、平21企管規程1・旧第11条繰上・一部改正、平22企管規程14・令4企管規程6・令5企管規程1・一部改正)
2 前項の規定に基づき週休日及び勤務時間の割振りを定める場合は次によるものとする。
(1) 週休日については、4週間ごとの期間についてこれを定め、かつ、当該期間内に8日(育児短時間勤務職員等、定年前再任用短時間勤務職員及び任期付短時間勤務職員等にあつては、8日以上)の週休日を設けなければならない。ただし、職員の勤務の特殊性その他の理由によりこれにより難い場合には、週休日が毎4週間につき4日以上となるようにする場合に限り、52週間を超えない範囲内で定める期間ごとに別に定めることができる。
(2) 勤務時間の割振りについては、4週間ごとの期間についてこれを定め、かつ、正規の勤務時間を割り振られた日が引き続き24日を超えないようにし、かつ、1回の勤務に割り振られる勤務時間が15時間30分を超えないようにしなければならない。ただし、職員の勤務の特殊性その他の理由によりこれにより難い場合には、正規の勤務時間を割り振られた日が引き続き24日を超えないようにし、かつ、1回の勤務に割り振られる勤務時間が15時間30分を超えないようにする場合に限り、52週間を超えない範囲内で定める期間ごとに勤務時間の割振りについて定めることができる。
4 第1項に規定する職員については、所定の勤務時間のうちに、企業長が別に定める基準に従い、休息時間を置くことができる。
(平21企管規程1・追加、平22企管規程14・平23企管規程6・令2企管規程4・令4企管規程6・令5企管規程1・一部改正)
(1) 次号に該当しない国民の祝日に関する法律(昭和23年法律第178号)に規定する休日(当該休日が土曜日以外の週休日に当たる場合は、その直後の勤務時間を割り振られた日(育児短時間勤務職員等、定年前再任用短時間勤務職員及び任期付短時間勤務職員等にあつては適用しないものとし、企業長が別に定めるときは企業長が定める日))
(2) 12月29日から翌年1月3日までの日
2 休日とは、給与の支給を受けて、正規の勤務時間による勤務を免除される日をいう。
(昭48企管規程6・昭48企管規程14・昭49企管規程25・平2企管規程4・平4企管規程13・平7企管規程10・平13企管規程18・平14企管規程3・平15企管規程8・平22企管規程14・令4企管規程6・令5企管規程1・一部改正)
(週休日等の振替等)
第13条 所属長は、職員に週休日又は休日(以下「週休日等」という。)において特に勤務することを命ずる必要がある場合は、原則として週休日等の振替(当該勤務することを命ずる必要がある日を起算日とする4週間前の日から当該勤務することを命ずる必要がある日を起算日とする8週間後の日までの期間(以下この項において「特定期間」という。)内にある第10条第2項、第4項及び第6項並びに第10条の2の規定により勤務時間が割り振られた日(休日を除く。以下「勤務日」という。)を週休日等に変更し、当該勤務日に割り振られた勤務時間を当該勤務することを命ずる必要がある日に割り振り、又は勤務することを命ずることをいう。以下同じ。)又は半日勤務時間(通常の勤務日の勤務時間のおおむね2分の1に相当する勤務時間として企業長が別に定める勤務時間をいう。以下同じ。)の割振り変更(特定期間内にある勤務日の勤務時間のうち半日勤務時間を当該勤務日に割り振ることをやめ、又は半日勤務時間に勤務することを免除し、当該半日勤務時間を当該勤務することを命ずる必要がある日に割り振り、又は勤務することを命ずることをいう。以下同じ。)を行うものとする。ただし、育児短時間勤務職員等にあつては、週休日等の振替に限り行うことができるものとする。
2 所属長は、前項の規定に基づき週休日等の振替及び半日勤務時間の割振り変更を行う場合には、これを行つた後において、週休日が毎4週間につき4日以上となるようにし、かつ、正規の勤務時間を割り振られた日が引き続き24日を超えないようにしなければならない。
3 所属長は、週休日等の振替及び半日勤務時間の割振り変更を行うときは、服務システムによる手続をとるものとする。
(平7企管規程10・全改、平19企管規程7・一部改正、平21企管規程1・旧第11条の2繰下・一部改正、平22企管規程14・平31企管規程6・一部改正)
(平2企管規程4・追加、平4企管規程13・旧第13条の3繰上・一部改正・平7企管規程10・平19企管規程7・平21企管規程1・令3企管規程2・一部改正)
(在宅勤務)
第13条の3 職員は、在宅勤務(職員の自宅又は要介護者の自宅において、常時勤務する公署における勤務に代えて行う勤務をいう。以下「在宅勤務」という。)を行うことができる。
2 職員は、前項の規定により在宅勤務を行おうとするときは、あらかじめ所属長の承認を受けなければならない。
3 前項に規定する場合において、所属長は、担当業務の内容、業務遂行能力、勤務時間中の自己管理能力、他の職員との均衡、在宅勤務を行おうとする場所の性質その他の事情を考慮した上で、公務の運営に支障がないと認めるときは、在宅勤務を承認することができる。
(令6企管規程6・追加)
(休暇の種類)
第14条 休暇の種類は、次のとおりとする。ただし、育児短時間勤務職員等については、第4号の休暇を除く。
(1) 年次休暇
(2) 療養休暇
(3) 生理休暇
(4) 出産休暇
(5) 育児休暇
(6) 忌引休暇
(7) 慶弔休暇
(8) ボランティア休暇
(9) 夏季休暇
(10) 子の看護休暇
(11) 育児参加休暇
(12) 短期介護休暇
(13) 特別休暇
(14) 介護休暇
(15) 介護時間
2 前項第1号から第13号までに掲げる休暇(法第22条の4第1項の規定により採用された職員(以下「定年前再任用短時間勤務職員」という。)にあつては、1年(次条における休暇年度をいう。)につき10日(週休日及び休日を除く。)を超える療養休暇(私傷病の場合に限る。以下「無給療養休暇」という。)を、定年前再任用短時間勤務職員、育児短時間勤務職員等及び任期付短時間勤務職員等にあつては、前項第10号及び第12号に掲げる休暇(別に定める時間に限る。)を除く。)は、有給休暇とし、給与の支給を受けて正規の勤務時間に勤務しない時間とする。ただし、有給休暇(年次休暇、慶弔休暇(結婚の場合に限る。)、ボランティア休暇、夏季休暇、子の看護休暇、育児参加休暇、短期介護休暇及び特別休暇(別表第4中12特別休暇の項(10)に該当する場合に限る。)を除く。)及び無給療養休暇が週休日又は休日の前後にわたる場合には、現に継続する日数をもつて休暇の期間とみなす。
3 介護休暇、介護時間及び無給療養休暇並びに定年前再任用短時間勤務職員、育児短時間勤務職員等及び任期付短時間勤務職員が前項の別に定める時間として使用した子の看護休暇及び短期介護休暇については、企業職員の給与に関する規程(昭和44年神奈川県内広域水道企業団企業管理規程第5号)第50条第6項の規定にかかわらず、その期間の勤務しない1時間につき、同項に規定する勤務1時間当たりの給与額を減額して給与を支給する。
(平7企管規程10・平9企管規程4・平10企管規程16・平13企管規程10・平14企管規程3・平22企管規程14・平29企管規程4・平30企管規程6・令4企管規程6・令5企管規程1・一部改正)
(年次休暇)
第15条 年次休暇は、1年につき20日(育児短時間勤務職員等、定年前再任用短時間勤務職員及び任期付短時間勤務職員等にあつては、その者の勤務時間等を考慮し1年につき20日を超えない範囲内で企業長が別に定める日数)とする。この場合において、1年は4月1日から翌年3月31日まで(以下「休暇年度」という。)とする。
2 新たに職員となつた者のその休暇年度の年次休暇は、別表第1のとおりとする(育児短時間勤務職員等、定年前再任用短時間勤務職員及び任期付短時間勤務職員等にあつては、企業長が別に定める。)。
3 年次休暇は、日を単位として与えるほか、企業長が別に定める単位(以下「日以外の単位」という。)をもつて与えることができる。
4 前項の規定により、日以外の単位をもつて与えられた年次休暇を日に換算する場合は、7時間45分(育児短時間勤務職員等、定年前再任用短時間勤務職員及び任期付短時間勤務職員等にあつては、1週間のうち1日の勤務時間のもつとも長い日の勤務時間が7時間45分以下の場合にはその時間、7時間45分を超える場合には7時間45分)をもつて1日とする。
6 定年前再任用短時間勤務職員のうち、採用後の勤務が退職以前の勤務と継続するものとされる者の当該採用された休暇年度における年次休暇の日数は、当該採用後の勤務と退職以前の勤務とが継続するものとみなした場合における日数とする。
(平6企管規程9・平7企管規程10・平13企管規程18・平14企管規程3・平21企管規程1・平22企管規程14・平23企管規程3・令4企管規程6・令5企管規程1・一部改正)
(年次休暇以外の休暇)
第16条 第14条第1項第2号から第15号までに掲げる休暇は、職員からの願い出に基づき、別表第4に掲げる種類に応じ、同表に定める理由に該当する場合に、それぞれ同表に定める期間を基準として与えることができる。
(平7企管規程10・平9企管規程4・平10企管規程16・平13企管規程10・平22企管規程14・平29企管規程4・平30企管規程6・一部改正)
(時間外勤務等)
第17条 所属長は、所属職員(育児短時間勤務職員等を除く。)に対し、正規の勤務時間を超えて勤務することを命じ、又は週休日若しくは休日に勤務することを命ずることができる。
2 所属長は、公務のため臨時に必要がある場合において、育児短時間勤務職員等に正規の勤務時間を超えて勤務することを命じ、又は週休日若しくは休日に勤務することを命じなければ公務の運営に著しい支障が生じると認められる場合に限り、当該勤務を命ずることができる。
3 前2項の規定により勤務を命じようとするときは、服務システムによる手続をとらなければならない。
(昭47企管規程10・昭48企管規程14・昭48企管規程18・昭49企管規程5・昭59企管規程11・平6企管規程9・平7企管規程10・平10企管規程1・平19企管規程7・平22企管規程14・一部改正)
(育児を行う職員の深夜勤務の制限)
第17条の2 所属長は、小学校就学の始期に達するまでの子のある職員(職員の配偶者で当該子の親であるものが、深夜(午後10時から翌日の午前5時までの間をいう。以下この項において同じ。)において常態として当該子を養育することができるものとして、次の各号のいずれにも該当する場合における当該職員を除く。)が、当該子を養育するために請求した場合には、公務の運営に支障がある場合を除き、深夜における勤務をさせてはならない。
(1) 深夜において就業していない者(深夜における就業日数が1月について3日以下の者を含む。)であること。
(2) 負傷、疾病又は身体上若しくは精神上の障害により請求に係る子を養育することが困難な状態にある者でないこと。
(3) 出産予定日前8週間目(多胎妊娠の場合にあつては、14週間目)に当たる日から出産の日後8週間目に当たる日までの期間内にある者でないこと。
2 所属長は、公務の運営の支障の有無の判断に当たつては、請求に係る時期における職員の業務の内容、業務量、代替者の配置の難易等を総合して行うものとする。
3 第1項の規定による請求は、子が出生する前においてもすることができるものとする。この場合において、請求をした職員は、子が出生した後、速やかに、当該子の氏名及び生年月日を所属長に届け出なければならない。
6 所属長は、第4項の請求に係る事由について確認する必要があると認めるときは、当該請求をした職員に対して証明書類の提出を求めることができる。
(1) 当該請求に係る子が死亡した場合
(2) 当該請求に係る子が離縁又は養子縁組の取消しにより当該請求をした職員の子でなくなつた場合
(3) 当該請求をした職員が当該請求に係る子と同居しないこととなつた場合
(4) 当該請求に係る第1項において子に含まれるとされる者が民法第817条の2第1項の規定による請求に係る家事審判事件が終了したこと(特別養子縁組の成立の審判が確定した場合を除く。)又は養子縁組が成立しないまま児童福祉法第27条第1項第3号の規定による措置が解除されたことにより子以外の者となつた場合
(5) 職員の配偶者で当該請求に係る子の親であるものが、常態として当該子を養育できるものとして、第1項各号のいずれにも該当することとなつた場合
(平11企管規程3・追加、平13企管規程10・平14企管規程7・平29企管規程4・一部改正)
(育児を行う職員の時間外勤務の制限)
第17条の3 所属長は、3歳に満たない子のある職員が当該子を養育するために請求した場合には、当該請求をした職員の業務を処理するための措置を講ずることが著しく困難である場合を除き、第17条に規定する正規の勤務時間を超える勤務(災害その他避けることのできない事由に基づく臨時の勤務を除く。以下同じ。)をさせてはならない。
(平22企管規程14・追加)
第17条の3の2 所属長は、小学校就学の始期に達するまでの子のある職員が、当該子を養育するために請求した場合には、当該請求をした職員の業務を処理するための措置を講ずることが著しく困難である場合を除き、1月について20時間、1年について150時間を超えて第17条に規定する正規の勤務時間を超える勤務をさせてはならない。
(平14企管規程7・追加、平22企管規程14・旧第17条の3繰下・一部改正)
(1) 当該請求に係る子が死亡した場合
(2) 当該請求に係る子が離縁又は養子縁組の取消しにより当該請求をした職員の子でなくなつた場合
(3) 当該請求をした職員が当該請求に係る子と同居しないこととなつた場合
(4) 当該請求に係る第1項において子に含まれるとされる者が民法第817条の2第1項の規定による請求に係る家事審判事件が終了したこと(特別養子縁組の成立の審判が確定した場合を除く。)又は養子縁組が成立しないまま児童福祉法第27条第1項第3号の規定による措置が解除されたことにより子以外の者となつた場合
(1) 前項各号に掲げるいずれかの事由が生じた場合
(平22企管規程14・旧第17条の3・一部改正、平29企管規程4・一部改正)
(介護を行う職員の深夜勤務及び時間外勤務の制限)
第17条の4 第17条の2(第1項各号、第3項並びに第7項第4号及び第5号を除く。)の規定は、要介護者を介護する職員について準用する。この場合において、同条第1項中「小学校就学の始期に達するまでの子のある職員(職員の配偶者で当該子の親であるものが、深夜(午後10時から翌日の午前5時までの間をいう。以下この項において同じ。)において常態として当該子を養育することができるものとして、次の各号のいずれにも該当する場合における当該職員を除く。)が、当該子を養育」とあるのは「要介護者のある職員が当該要介護者を介護」と、「深夜における」とあるのは「深夜(午後10時から翌日の午前5時までの間をいう。)における」と、同条第7項第1号中「子」とあるのは「要介護者」と、同項第2号中「子が離縁又は養子縁組の取消しにより当該請求をした職員の子でなくなつた」とあるのは「要介護者と当該請求をした職員との親族関係が消滅した」と、同項第3号中「子」とあるのは「要介護者(別表第4中11短期介護休暇の項(6)に該当する者に限る。)」と読み替えるものとする。
2 第17条の3の規定は、要介護者を介護する職員について準用する。この場合において、「3歳に満たない子のある職員が当該子を養育」とあるのは「要介護者のある職員が当該要介護者を介護」と、「当該請求をした職員の業務を処理するための措置を講ずることが著しく困難である」とあるのは「公務の運営に支障がある」と読み替えるものとする。
3 前条(第1項、第7項第4号及び第8項各号を除く。)の規定は、要介護者を介護する職員について準用する。この場合において、第17条の3中「3歳に満たない子のある職員が当該子を養育」とあるのは「要介護者のある職員が当該要介護者を介護」と、第17条の3の2第1項中「小学校就学の始期に達するまでの子のある職員が、当該子を養育」とあるのは「要介護者のある職員が当該要介護者を介護」と、「当該請求をした職員の業務を処理するための措置を講ずることが著しく困難」とあるのは「公務の運営に支障がある」と、同条第2項中「育児を行う職員が働きながら子の養育」とあるのは「介護を行う職員が働きながら要介護者の介護」と、前条第2項から第4項まで及び第6項から第8項までの規定中「第17条の3又は前条第1項の」とあるのは、「前条第1項の」と、同条第2項中「ものとする。この場合において、第17条の3の規定による請求に係る期間と前条第1項の規定による請求に係る期間とが重複しないようにしなければならない。」とあるのは、「ものとする。」と、同条第7項第1号中「子」とあるのは「要介護者」と、同項第2号中「子が離縁又は養子縁組の取消しにより当該請求をした職員の子でなくなつた」とあるのは「要介護者と当該請求をした職員との親族関係が消滅した」と、同項第3号中「子」とあるのは「要介護者(別表第4中11短期介護休暇の項(6)に該当するものに限る。)」と、同条第8項中「次の各号」とあるのは「前項第1号から第3号まで」と、「これら」とあるのは、「同項の」と読み替えるものとする。
(平14企管規程7・追加、平21企管規程1・平22企管規程14・平29企管規程4・平30企管規程6・一部改正)
(出勤の記録等)
第18条 職員は、定刻までに出勤しなければならない。
2 職員(育児短時間勤務職員等を除く。)は、出勤したときは、所定のカードによりICカードリーダに自ら所定の操作を行い、服務システムに出勤の記録を行わなければならない。
3 育児短時間勤務職員等は、定刻までに出勤したときは、出勤簿(第13号様式)(交替制勤務に従事する職員にあつては、企業長が別に定める出勤簿)に自ら押印しなければならない。
(昭45企管規程2・全改、平15企管規程8・平19企管規程7・平22企管規程14・一部改正)
3 前2項の規定により有給休暇(年次休暇及び夏季休暇を除く。)の承認を受けようとする職員は、医師の証明書その他休暇を受ける理由を明らかにする書面(以下「証明書等」という。)を提出しなければならない。ただし、証明書等の提出が著しく困難である場合又はその理由が明白である場合は、この限りでない。
(昭47企管規程10・昭48企管規程14・昭48企管規程18・昭49企管規程5・平5企管規程9・平6企管規程9・平13企管規程10・平19企管規程7・平22企管規程14・平29企管規程4・一部改正)
(子の看護休暇及び短期介護休暇の承認)
第19条の2 子の看護休暇の承認を受けようとする職員は、あらかじめ服務システムによる手続をとるほか(育児短時間勤務職員等にあつては不要とする。)、子の看護休暇申請簿(第13号様式の3)により所属長に願い出て、その承認を受けなければならない。
2 短期介護休暇の承認を受けようとする職員は、あらかじめ服務システムによる手続をとるほか、短期介護休暇申請簿(第14号様式)により所属長に願い出て、その承認を受けなければならない。
4 前3項の規定にかかわらず、育児短時間勤務職員等にあつては、服務システムによる手続は要しないものとする。
5 前条第3項の規定は、子の看護休暇及び短期介護休暇の承認の場合に準用する。この場合において、「前2項の規定により有給休暇(年次休暇及び夏季休暇を除く。)」とあるのは「子の看護休暇又は短期介護休暇」と読み替えるものとする。
(平22企管規程14・追加)
3 介護休暇の承認を受けようとする職員は、服務システムによる手続をとるほか、第1項で指定を受けた指定期間を記載した介護休暇簿により、原則として当該休暇の承認を受けようとする期間の始まる日の前日から起算して1週間前の日までに所属長に願い出てその承認を受けなければならない。ただし、育児短時間勤務職員等にあつては、服務システムによる手続は要しないものとする。
4 所属長は、前項の介護休暇の承認の願い出について、その事由を確認する必要があると認めるときは、当該願い出をした職員に対して証明書類の提出を求めることができる。
7 指定期間の通算は、暦に従つて計算し、1月に満たない期間は、30日をもつて1月とする。
(平10企管規程16・追加、平19企管規程7・一部改正、平22企管規程14・旧第19条の2繰下・一部改正、平29企管規程4・平30企管規程6・一部改正)
(介護時間の承認等)
第19条の4 介護時間の承認を受けようとする職員は、服務システムによる手続をとるほか、介護時間申請簿(第14号様式の3)により、原則として当該休暇の承認を受けようとする期間の始まる日の前日から起算して1週間前の日までに所属長に願い出てその承認を受けなければならない。ただし、育児短時間勤務職員等にあつては、服務システムによる手続は要しないものとする。
2 所属長は、前項の介護時間の承認の願い出について、その事由を確認する必要があると認めるときは、当該願い出をした職員に対して証明書類の提出を求めることができる。
(平29企管規程4・追加、平30企管規程6・一部改正)
(無給療養休暇の承認)
第19条の5 無給療養休暇の承認を受けようとする職員は、服務システム(育児短時間勤務職員等にあつては、無給療養休暇簿(第14号様式の4))により、あらかじめ所属長に願い出て、その承認を受けなければならない。
(平14企管規程3・追加、平19企管規程7・一部改正、平22企管規程14・旧第19条の3繰下・一部改正、平29企管規程4・旧第19条の4繰下、平30企管規程6・一部改正)
(欠勤)
第20条 休暇の承認、職務専念義務の免除若しくは職員の育児休業等に関する規程(平成4年神奈川県内広域水道企業団企業管理規程第10号)第8条の規定による部分休業の承認を受けず、又は勤務命令に違反して正規の勤務時間中に勤務しないときは、欠勤とする。
2 欠勤しようとする職員は、服務システムにより、あらかじめ所属長に届け出なければならない。ただし、育児短時間勤務職員等が欠勤しようとする場合は、欠勤簿(第15号様式)により、あらかじめ所属長に届け出なければならない。
4 職員が欠勤した日から、週休日及び休日を除き3日以内に前項の届出がない場合は、服務システムにより処理する。ただし、育児短時間勤務職員等については、欠勤簿により処理するものとする。
(平元企管規程11・平4企管規程11・平5企管規程9・平7企管規程10・平10企管規程16・平19企管規程7・平22企管規程14・一部改正)
(職員の出勤状況の報告等)
第21条 所属長は、毎月、職員(育児短時間勤務職員等を除く。)の出勤状況について服務システムにより職員課長に報告しなければならない。
2 出勤簿その他この規程に定める簿冊(時間外等登退庁簿を除く。以下「出勤簿等」という。)の整理保管は、所属長が行う。
3 職員課長は、必要と認めるときは、出勤簿等の整理保管者に対し、出勤簿等の提出を求め、又は出勤簿等の検査をすることができる。
4 出勤簿等の整理保管者は、毎月4日までに、前月分の出勤簿等の写しにより、育児短時間勤務職員等の出勤状況を職員課長に報告しなければならない。
5 職員課長は、毎休暇年度1回前休暇年度分の職員の出勤状況を企業長に報告しなければならない。
(昭45企管規程5・昭56企管規程15・平2企管規程1・平5企管規程9・平10企管規程1・平13企管規程18・平19企管規程7・平22企管規程14・令3企管規程2・一部改正)
(勤務時間中の外出)
第22条 職員は、勤務時間中みだりに執務の場所を離れてはならない。
2 私事のため一時外出しようとするときは、上司の承認を受けなければならない。
(勤務時間外の登退庁)
第23条 勤務時間外(退庁時限後1時間以内を除く。)又は週休日若しくは休日に登退庁する場合は、火気及び盗難に特に注意するとともに、登庁又は退庁のときに時間外等登退庁簿(第17号様式)に必要事項を記載しなければならない。
(平7企管規程10・平14企管規程3・一部改正)
(公務旅行の復命)
第24条 公務による旅行を終えたときは、速やかに復命書により旅行命令権者に報告しなければならない。ただし、軽易な事項は、口頭で復命することができる。
(平29企管規程4・一部改正)
(証人、鑑定人としての出頭)
第25条 職員が、職務に関連した事項について、証人、鑑定人、参考人等として裁判所その他の官公庁へ出頭しようとするときは、証人等としての出頭に関する届(第18号様式)を企業長に提出しなければならない。
2 前項の場合、職務上知ることのできた秘密について供述しようとするときは、あらかじめ企業長の承認を受けなければならない。
(昭56企管規程15・一部改正)
(事務の引継ぎ)
第26条 職員は、転任、配置換え、休職等を命ぜられ又は退職する場合は、速やかに後任者又は別に指定する職員に担任事務の引き継ぎをしなければならない。
(昭60企管規程4・旧第27条繰上・一部改正、平5企管規程9・平18企管規程4・一部改正)
(非常の際の服務)
第27条 庁舎又はその近くに火災その他の事変があるときは、速やかに登庁し、上司の指揮を受けなければならない。
(昭60企管規程4・旧第28条繰上・一部改正)
(宿日直勤務)
第28条 職員課長は、所属長以上の職にある職員以外の職員に対し、宿日直勤務を命ずることができる。
2 宿日直勤務の勤務時間は、原則として次のとおりとする。
(1) 宿直 午後5時15分から翌日の午前8時30分まで
(2) 日直 午前8時30分から午後5時15分まで
3 宿直の勤務時間中午後9時から翌日の午前7時30分までは、休憩時間とする。ただし、巡視その他職務上の必要がある場合を除く。
(平12企管規程4・追加、平19企管規程7・平21企管規程1・令3企管規程2・一部改正)
(臨時的任用職員等の特例)
第29条 臨時的任用職員及び会計年度任用職員の服務については、企業長が別に定める。
(昭46企管規程7・一部改正・昭60企管規程4・旧第29条繰上、平12企管規程4・旧第28条繰下、平14企管規程3・令2企管規程4・一部改正)
(補則)
第30条 この規程に定めるもののほか、職員の服務に関し必要な事項は、企業長が別に定める。
(昭60企管規程4・旧第30条繰上、平12企管規程4・旧第29条繰下)
附則
1 この規程は、昭和44年5月1日から施行する。
(昭44企管規程18・一部改正)
(年次休暇に関する暫定措置)
2 当分の間、第15条第2項の規定にかかわらず、神奈川県、横浜市、川崎市及び横須賀市(以下「構成団体」という。)の職員(非常勤である者を除く。)から引き続き新たに職員となつた者の年次休暇の日数は、その休暇年度に構成団体において受けることのできる年次休暇の日数から、新たに職員となつた日の前日までに構成団体において与えられた年次休暇の日数を差し引いた残日数とする。ただし、この場合における年次休暇の日数は、40日を超えることができない。
(昭44企管規程18・追加、昭47企管規程3・昭53企管規程12・平6企管規程9・平13企管規程18・一部改正)
(身分証明書の有効期間の特例)
3 第6条第3項の規定にかかわらず、平成19年3月1日に発行した身分証明書の有効期間は、発行の日から平成24年3月31日までとする。
(平19企管規程3・追加)
附則(昭和44年企管規程第18号)
この規程は、公表の日から施行し、昭和44年10月1日から適用する。
附則(昭和45年企管規程第2号)
この規程は、昭和45年2月1日から施行する。
附則(昭和45年企管規程第5号)
この規程は、公表の日から施行し、昭和45年4月1日から適用する。
附則(昭和45年企管規程第16号)
この規程は、昭和46年1月1日から施行する。
附則(昭和46年企管規程第7号)
この規程は、昭和46年4月1日から施行する。
附則(昭和47年企管規程第3号)
この規程は、昭和47年4月1日から施行する。
附則(昭和47年企管規程第10号)抄
1 この規程は、昭和47年10月1日から施行する。
附則(昭和48年企管規程第6号)
この規程は、公表の日から施行する。
附則(昭和48年企管規程第14号)
この規程は、昭和48年7月1日から施行する。
附則(昭和48年企管規程第18号)
この規程は、昭和48年8月16日から施行する。
附則(昭和49年企管規程第5号)
この規程は、昭和49年2月16日から施行する。
附則(昭和49年企管規程第25号)
この規程は、公表の日から施行する。
附則(昭和52年企管規程第7号)
この規程は、昭和52年8月1日から施行する。
附則(昭和53年企管規程第12号)
(施行期日)
1 この規程は、公表の日から施行する。ただし、附則第2項の改正規程は、昭和54年1月1日から施行する。
(経過措置)
2 職員がこの規程による改正前の職員の服務に関する規程(以下「服務規程」という。)の規定により、この規程の施行の日の前日までに受けた出産休暇等の日数は、この規程による改正後の服務規程の規定による当該休暇の日数の一部とみなす。
附則(昭和56年企管規程第10号)
(施行期日)
1 この規程は、昭和56年6月28日から施行する。
(企業職員の給与に関する規程の一部改正)
2 企業職員の給与に関する規程(昭和44年神奈川県内広域水道企業団企業管理規程第5号)の一部を次のように改正する。
〔次のよう〕略
(職員の通勤手当に関する規程の一部改正)
3 職員の通勤手当に関する規程(昭和44年神奈川県内広域水道企業団企業管理規程第14号)の一部を次のように改正する。
〔次のよう〕略
(職員の期末手当及び勤勉手当に関する規程の一部改正)
4 職員の期末手当及び勤勉手当に関する規程(昭和44年神奈川県内広域水道企業団企業管理規程第16号)の一部を次のように改正する。
〔次のよう〕略
附則(昭和56年企管規程第15号)
1 この規程は、昭和56年10月1日から施行する。
2 この規程による改正前の職員の服務に関する規程第14号様式に基づいて調製した用紙は、改正後の同規程第14号様式に基づいて調製した用紙とみなして使用することができる。
附則(昭和59年企管規程第6号)
この規程は、昭和59年9月1日から施行する。
附則(昭和59年企管規程第11号)
1 この規程は、昭和59年10月1日から施行する。
2 この規程による改正前の職員の服務に関する規程第8号様式、第9号様式及び第12号様式に基づいて調製した用紙は、この規程による改正後の職員の服務に関する規程第8号様式、第9号様式及び第12号様式に基づいて調製した用紙とみなして使用することができる。
附則(昭和60年企管規程第4号)
この規程は、昭和60年4月1日から施行する。
附則(昭和60年企管規程第7号)
(施行期日)
1 この規程は、公表の日から施行する。
(経過措置)
2 職員がこの規程による改正前の職員の服務に関する規程の規定により、この規程の施行の日の前日までに出産休暇の承認を受けている場合には、出産の日以前の期間と出産の日後の期間を通じて16週間(出産の日が出産予定日より早かつた場合には、16週間から出産の日の翌日から出産予定日までの期間に相当する期間を減じた期間、出産の日が出産予定日より遅れた場合には、16週間に出産予定日の翌日から出産の日までの期間を加えた期間)を超えない範囲内で、かつ、出産の日後6週間目に当たる日から10週間目に当たる日までの期間内において必要と認める期間出産の日後に係る出産休暇を与えることができる。
附則(昭和61年企管規程第5号)
この規程は、昭和61年8月1日から施行する。
附則(昭和63年企管規程第10号)
(施行期日)
1 この規程は、昭和63年4月1日から施行する。
(勤務を要しない時間に関する経過措置等)
2 この規程による改正後の職員の服務に関する規程(以下「改正後の規程」という。)附則第4項の規定により勤務を要しない時間を指定する場合において、この規程の施行の日(以下「施行日」という。)の属する基本期間(改正後の規程附則第4項第1号に規定する基本期間をいう。以下同じ。)に係る勤務を要しない時間を指定する場合にあつては、当該基本期間の初日(以下「基準日」という。)に在職している職員については、同項の規定にかかわらず、施行日から当該基本期間の末日までの間における勤務を要しない時間の指定は、同項の規定により一の基本期間に指定すべき勤務を要しない時間を指定するものとする。この場合において、当該基本期間に係る勤務を要しない時間の指定をこの規程による改正前の職員の服務に関する規程(以下「改正前の規程」という。)附則第4項第2号の規定により基準日から施行日の前日までの間に受けている場合は、当該勤務を要しない時間の指定は改正後の規程附則第4項の規定による指定とみなして同項の規定による勤務を要しない時間の指定を行うものとする。
3 施行日から施行日の属する基本期間の次の基本期間の末日までの間(以下「調整期間」という。)において、改正後の規程附則第6項の規定により勤務を要しない時間を指定することとなる職員で基準日に在職している職員に対する調整期間の勤務を要しない時間の指定については、改正後の規程附則第6項の規定にかかわらず、前項に規定する改正後の規程附則第4項の規定による勤務を要しない時間との権衡を考慮して企業長が別に定める。
4 基準日に在職している職員であつて、施行日において指定の基準を異にして異動した職員(前項の規定により勤務を要しない時間の指定を受ける職員を除く。)の施行日から施行日の属する基本期間の末日までの間の勤務を要しない時間の指定については、改正後の規程附則第4項又は第5項の規定にかかわらず、前2項の規定による勤務を要しない時間との権衡を考慮して企業長が別に定める。
5 企業長は、前3項の規定を適用する職員以外の職員についてこれらの規定を適用する職員との権衡上必要があるときは、施行日の属する指定の単位となる期間に係る勤務を要しない時間の指定について別に定めることができる。
6 改正前の規程附則第4項又は第5項の規定による勤務を要しない時間の指定が改正前の規程附則第6項の規定により施行日以後の勤務日又は勤務日の勤務時間に変更されている職員については、施行日から企業長が別に定める日までの間は、改正後の規程附則第4項から第6項までの規定にかかわらず、所属長は、改正後の規程附則第4項の規定による勤務を要しない時間の時間数を基礎とし、他の職員との権衡を考慮して必要と認める時間数の勤務時間を、勤務を要しない時間として指定することができる。
7 前項の規定による指定が行われる間、当該指定の行われる職員に対する改正後の規程第10条第5項、第14条第2項ただし書、第17条第1項、第20条第4項、第23条及び別表第3の規定の適用については、改正後の規程第10条第5項中「割り振られた勤務時間」とあるのは「割り振られた勤務時間のうち職員の服務に関する規程の一部を改正する規程(昭和63年神奈川県内広域水道企業団企業管理規程第10号)附則第6項の規定による勤務を要しない時間を除いた時間」と、改正後の規程第14条第2項ただし書、第17条第1項、第20条第4項、第23条及び別表第3注3中「勤務を要しない日」とあるのは「正規の勤務時間を割り振られていない日」とする。
8 附則第6項の規定による指定については、その指定は改正後の規程附則第4項から第6項までの規定による指定とみなして、改正後の規程附則第7項の規定を適用する。この場合において、同項中「基本期間又は前項の規定により定めた期間」とあるのは「職員の服務に関する規程の一部を改正する規程(昭和63年神奈川県内広域水道企業団企業管理規程第10号)の施行の日から同規程附則第6項に規定する企業長が別に定める日までの間」とする。
(委任)
9 附則第2項から前項までに定めるもののほか、この規程の施行に関し必要な事項は、別に定める。
(企業職員の給与に関する規程の一部改正)
10 企業職員の給与に関する規程(昭和44年神奈川県広域内水道企業団企業管理規程第5号)の一部を次のように改正する。
〔次のよう〕略
(職員の通勤手当に関する規程の一部改正)
11 職員の通勤手当に関する規程(昭和44年神奈川県内広域水道企業団企業管理規程第14号)の一部を次のように改正する。
〔次のよう〕略
(職員の期末手当及び勤勉手当に関する規程の一部改正)
12 職員の期末手当及び通勤手当に関する規程(昭和44年神奈川県内広域水道企業団企業管理規程第16号)の一部を次のように改正する。
〔次のよう〕略
(職務権限規程の一部改正)
13 職務権限規程(昭和45年神奈川県内広域水道企業団企業管理規程第10号)の一部を次のように改正する。
〔次のよう〕略
(職員の特殊勤務手当に関する規程の一部改正)
14 職員の特殊勤務手当に関する規程(昭和45年神奈川県内広域水道企業団企業管理規程第13号)の一部を次のように改正する。
〔次のよう〕略
(工事事務所の設置等に関する規程の一部改正)
15 工事事務所の設置等に関する規程(昭和59年神奈川県内広域水道企業団企業管理規程第5号)の一部を次のように改正する。
〔次のよう〕略
附則(平成元年企管規程第5号)
この規程は、公表の日から施行する。
附則(平成元年企管規程第11号)
この規程は、公表の日から施行する。
附則(平成2年企管規程第1号)
1 この規程は、平成2年4月1日から施行する。
2 この規程による改正前の文書管理規程、職員の服務に関する規程、公舎管理規程、神奈川県内広域水道企業団宿泊研修所利用規程及び安全衛生管理規程に定める様式に基づいて調整した用紙は、それぞれこの規程による改正後の文書管理規程、職員の服務に関する規程、公舎管理規程、神奈川県内広域水道企業団宿泊研修所利用規程及び安全衛生管理規程に定める様式に基づいて調整した用紙とみなして使用することができる。
附則(平成2年企管規程第4号)抄
(施行期日)
1 この規程は、平成2年9月9日から施行する。
(職員の勤務を要しない時間の指定に関する規程の廃止)
2 職員の勤務を要しない時間の指定に関する規程(昭和56年神奈川県内広域水道企業団企業管理規程第11号)は、廃止する。
(企業職員の給与に関する規程の一部改正)
3 企業職員の給与に関する規程(昭和44年神奈川県内広域水道企業団企業管理規程第5号)の一部を次のように改正する。
〔次のよう〕略
(職員の期末手当及び勤勉手当に関する規程の一部改正)
4 職員の期末手当及び勤勉手当に関する規程(昭和44年神奈川県内広域水道企業団企業管理規程第16号)の一部を次のように改正する。
〔次のよう〕略
(職務権限規程の一部改正)
5 職務権限規程(昭和45年神奈川県内広域水道企業団企業管理規程第10号)の一部を次のように改正する。
〔次のよう〕略
(職員の特殊勤務手当に関する規程の一部改正)
6 職員の特殊勤務手当に関する規程(昭和45年神奈川県内広域水道企業団企業管理規程第13号)の一部を次のように改正する。
〔次のよう〕略
(職員の退職手当に関する規程の一部改正)
7 職員の退職手当に関する規程(昭和53年神奈川県内広域水道企業団企業管理規程第7号)の一部を次のように改正する。
〔次のよう〕略
(工事事務所の設置等に関する規程の一部改正)
8 工事事務所の設置等に関する規程(昭和59年神奈川県内広域水道企業団企業管理規程第5号)の一部を次のように改正する。
〔次のよう〕略
附則(平成4年企管規程第11号)
この規程は、公表の日から施行する。
附則(平成4年企管規程第13号)
(施行期日)
1 この規程は、平成4年10月31日から施行する。
(職員の通勤手当に関する規程の一部改正)
2 職員の通勤手当に関する規程(昭和44年神奈川県内広域水道企業団企業管理規程第14号)の一部を次のように改正する。
〔次のよう〕略
(職員の退職手当に関する規程の一部改正)
3 職員の退職手当に関する規程(昭和53年神奈川県内広域水道企業団企業管理規程第7号)の一部を次のように改正する。
〔次のよう〕略
(工事事務所の設置等に関する規程の一部改正)
4 工事事務所の設置等に関する規程(昭和59年神奈川県内広域水道企業団企業管理規程第5号)の一部を次のように改正する。
〔次のよう〕略
附則(平成5年企管規程第9号)
この規程は、平成6年1月1日から施行する。
附則(平成6年企管規程第9号)
1 この規程は、公表の日から施行する。
2 第3条の規定による改正後の職員の服務に関する規程(第17条第2項及び第12号様式の規定を除く。)の規定は、平成6年1月1日以降に新規に採用された職員について適用し、同日前に採用された職員については、なお従前の例による。
附則(平成7年企管規程第10号)
1 この規程は、公表の日から施行する。
2 この規程の施行の日(以下「施行日」という。)における職員の年次休暇の日数は、第1条の規定による改正後の職員の服務に関する規程(以下「改正後の服務規程」という。)第15条第5項の規定を適用するものとした場合において平成7年に繰り越される日数(第1条の規定による改正前の職員の服務に関する規程第15条第5項の規定により平成7年に繰り越された日数がある場合は、当該日数に相当する日数を除く。以下「繰越加算日数」という。)があるときは、施行日における当該職員の現に存する年次休暇の日数に繰越加算日数を加算したものとする。この場合において、繰越加算日数については、改正後の服務規程第15条第5項の規定は、適用しない。
附則(平成8年企管規程第13号)抄
(施行期日等)
1 この規程は、公表の日から施行する。ただし、第2条の規定は、平成9年1月1日から施行する。
附則(平成9年企管規程第4号)抄
(施行期日)
1 この規程は、公表の日から施行する。
附則(平成10年企管規程第1号)
この規程は、平成10年4月1日から施行する。
附則(平成10年企管規程第5号)抄
(施行期日)
1 この規程は、公表の日から施行する。
(経過措置)
2 第2条の規定による改正後の職員の服務に関する規程別表第4 3出産休暇の項の規定は、この規程の施行の日以後に出産休暇の承認を受けようとする職員について適用し、この規程の施行の日の前日までに出産休暇の承認を受けている職員の出産休暇については、なお、従前の例による。
附則(平成10年企管規程第14号)
この規程は、公表の日から施行し、第2条の規定による改正後の職員の特殊勤務手当に関する規程の規定は、平成10年4月1日から適用する。
附則(平成10年企管規程第16号)
1 この規程は、平成11年1月1日から施行する。
2 この規程による改正前の職員の服務に関する規程第16号様式に基づいて調製した用紙は、この規程による改正後の職員の服務に関する規程第16号様式に基づいて調製した用紙とみなして使用することができる。
附則(平成11年企管規程第3号)
この規程は、平成11年4月1日から施行する。
附則(平成12年企管規程第4号)
この規程は、平成12年4月1日から施行する。
附則(平成13年企管規程第10号)
1 この規程は、公表の日から施行する。
2 第1条の規定による改正前の職員の服務に関する規程の規定により調製した帳票で現に残存するものについては、当分の間、引き続きこれを使用することができる。
附則(平成13年企管規程第14号)
この規程は、公表の日から施行する。
附則(平成13年企管規程第18号)
(施行期日)
1 この規程は、平成14年1月1日から施行する。ただし、第1条の改正規定中、附則第3項を削る部分は、平成12年4月1日から適用する。
(経過措置)
2 平成14年1月1日から平成15年3月31日までの間にあつては、第1条の改正規定による改正後の職員の服務に関する規程(以下「改正後の服務規程」という。)第15条第1項の規定の適用については、同項中「1年」とあるのは「1年3月」と、「20日」とあるのは「25日」と、「4月1日」とあるのは「1月1日」とし、第1条の改正規定中第13号様式を改正する部分にかかわらず、第13号様式については、企業長が別に定める。
3 平成14年1月1日から平成14年3月31日までの間にあつては、改正後の服務規程第15条第2項の規定にかかわらず、新たに職員となつた者の年次休暇は、次表のとおりとする。
採用月 | 休暇日数 |
1月 | 25日 |
2月 | 23日 |
3月 | 21日 |
4 第1条の改正規定中附則第3項を削る部分及び改正後の服務規程第15条第5項の規定にかかわらず、次表の左欄に掲げる休暇年度において、同条第1項又は第2項の規定により定められている年次休暇のうち、その休暇年度に与えられなかつた日数(前休暇年度及び前々休暇年度から繰り越された日数を除く。)があるときは、同表の右欄に掲げる日数を超えない範囲内において、当該休暇年度のその翌々休暇年度に繰り越すことができる。
休暇年度 | 日数 |
平成12年1月1日から平成12年12月31日まで | 15日 |
平成13年1月1日から平成13年12月31日まで | 10日 |
平成14年1月1日から平成15年3月31日まで | 10日 |
5 改正後の服務規程附則第2項の規定にかかわらず、構成団体の職員(非常勤である者を除く。)から引き続き新たに職員となつた者の年次休暇の日数は、次表の左欄に掲げる休暇年度においては、同表の右欄に掲げる日数を超えることができない。
休暇年度 | 日数 |
平成14年1月1日から平成15年3月31日まで | 60日 |
平成15年4月1日から平成16年3月31日まで | 55日 |
平成16年4月1日から平成17年3月31日まで | 50日 |
附則(平成14年企管規程第1号)抄
1 この規程は、公表の日から施行する。
附則(平成14年企管規程第3号)
(施行期日)
1 この規程は、平成14年4月1日から施行する。
(経過措置)
2 第4条の規定による改正後の職員の服務に関する規程(以下「改正後の服務規程」という。)第14条第2項の規定にかかわらず、平成14年4月1日から平成15年3月31日までの間にあつては、同項中「1年(次条における休暇年度をいう。)」とあるのは「平成14年4月1日から平成15年3月31日までの1年」と読み替えるものとする。
3 改正後の服務規程別表第4 7ボランティア休暇の項の規定にかかわらず、平成14年4月1日から平成15年3月31日までの間にあつては、同項期間の欄中「1休暇年度」とあるのは「平成14年4月1日から平成15年3月31日までの1年」と読み替えるものとする。
4 改正後の服務規程別表第4 10介護休暇の規定は、第3条の規定による改正前の職員の服務に関する規程(以下「改正前の服務規程」という。)第19条の2の規定により介護休暇の承認を受けた職員で施行日において当該承認に係る介護を必要とする一の継続する状態についての介護休暇の初日から起算して3月を経過しているもの(当該介護休暇の初日から起算して6月を経過する日までの間にある職員に限る。)についても適用する。この場合において、改正後の服務規程別表第4 10介護休暇の項期間の欄中「連続する6月の期間内」とあるのは、「平成14年4月1日から、当該状態についての介護休暇の初日から起算して6月を経過する日までの間」とする。
5 改正前の服務規程第19条の2の規定により介護休暇の承認を受け、施行日において当該承認に係る介護を必要とする一の継続する状態についての介護休暇の初日から起算して3月を経過していない職員の介護休暇の期間については、改正後の服務規程別表第4 10介護休暇の項期間の欄中「連続する6月の期間内」とあるのは、「当該状態についての介護休暇の初日から起算して6月を経過する日までの間」とする。
附則(平成14年企管規程第7号)
この規程は、公表の日から施行する。
附則(平成15年企管規程第8号)
この規程は、平成15年4月1日から施行する。
附則(平成17年企管規程第1号)
この規程は、公表の日から施行する。
附則(平成18年企管規程第4号)
この規程は、平成18年4月1日から施行する。
附則(平成19年企管規程第3号)
この規程は、公表の日から施行する。
附則(平成19年企管規程第7号)
この規程は、平成19年4月1日から施行する。
附則(平成21年企管規程第1号)抄
(施行期日)
1 この規程は、平成21年4月1日から施行する。ただし、第12条の規定による改正後の職員の服務に関する規程の規定は、平成21年5月21日から施行する。
附則(平成22年企管規程第7号)抄
(施行期日)
1 この規程は、平成22年4月1日から施行する。
附則(平成22年企管規程第14号)
この規程は、平成22年6月30日から施行する。
附則(平成23年企管規程第3号)抄
(施行期日)
1 この規程は、平成23年4月1日から施行する。
附則(平成23年企管規程第6号)
この規程は、公表の日から施行する。
附則(平成24年企管規程第3号)
この規程は、平成24年2月29日から施行する。
附則(平成25年企管規程第2号)
この規程は、平成25年4月1日から施行する。
附則(平成26年企管規程第2号)抄
(施行期日)
1 この規程は、平成26年4月1日から施行する。
附則(平成27年企管規程第4号)
この規程は、公表の日から施行する。
附則(平成27年企管規程第6号)
この規程は、平成27年11月9日から施行する。
附則(平成28年企管規程第7号)
この規程は、平成28年4月1日から施行する。
附則(平成28年企管規程第12号)
この規程は、公表の日から施行する。
附則(平成29年企管規程第4号)
この規程は、平成29年4月1日から施行する。
附則(平成30年企管規程第6号)
この規程は、平成30年4月1日から施行する。
附則(平成31年企管規程第6号)
この規程は、平成31年4月1日から施行する。
附則(令和2年企管規程第4号)
この規程は、令和2年4月1日から施行する。
附則(令和3年企管規程第2号)
この規程は、令和3年4月1日から施行する。
附則(令和3年企管規程第5号)
この規程は、公表の日から施行する。
附則(令和4年企管規程第2号)
この規程は、令和4年4月1日から施行する。
附則(令和4年企管規程第6号)
この規程は、令和4年5月1日から施行する。
附則(令和4年企管規程第10号)
この規程は、令和4年10月1日から施行する。
附則(令和5年企管規程第1号)抄
1 この規程は、令和5年4月1日から施行する。
5 改正法附則第6条第1項又は第2項の規定により採用された職員に対する第4条の規定による改正後の職員の服務に関する規程(以下「改正後の服務規程」という。)の適用にあたつては、改正後の服務規程第12条第3項に規定する定年前再任用短時間勤務職員とみなす。
6 改正後の服務規程第14条第2項及び第3項並びに第15条第6項の規定は、改正法附則第4条第1項又は第2項の規定により採用された職員(以下「暫定再任用常時勤務職員」という。)に適用する。この場合において、改正後の服務規程第14条第2項及び第3項並びに第15条第6項中「定年前再任用短時間勤務職員」とあるのは、「暫定再任用常時勤務職員」とする。
附則(令和6年企管規程第6号)
この規程は、令和6年4月1日から施行する。
別表第1(第15条関係)
(平5企管規程9・平13企管規程18・一部改正)
新規採用者年次休暇表
採用月 | 休暇日数 |
4月 | 20日 |
5月 | 18日 |
6月 | 17日 |
7月 | 15日 |
8月 | 13日 |
9月 | 12日 |
10月 | 10日 |
11月 | 8日 |
12月 | 7日 |
1月 | 5日 |
2月 | 3日 |
3月 | 2日 |
別表第2及び別表第3 削除
(平7企管規程10)
別表第4(第16条関係)
(昭45企管規程16・昭53企管規程12・昭56企管規程15・昭59企管規程6・昭60企管規程7・平5企管規程9・一部改正、平6企管規程9・旧別表第3繰下、平7企管規程10・平9企管規程4・平10企管規程5・平10企管規程16・平12企管規程4・平13企管規程10・平14企管規程3・平17企管規程1・平21企管規程1・平22企管規程14・平25企管規程2・平26企管規程2・平27企管規程4・平29企管規程4・平30企管規程6・令3企管規程5・令4企管規程2・令4企管規程6・令4企管規程10・令5企管規程1・一部改正)
年次休暇以外の休暇
休暇の種類 | 理由 | 期間 |
1療養休暇 | (1) 公務上の傷病の場合(外国の地方公共団体の機関等に派遣される職員の処遇等に関する条例(平成17年神奈川県内広域水道企業団条例第2号)第2条第1項の規定により派遣された職員にあつては、派遣先の業務を公務とみなす。) | 医師の証明等に基づいて、その療養に必要と認める日又は時間 |
(2) 私傷病の場合 | 90日の範囲内で医師の証明等により、その療養に必要と認める日又は時間 | |
2生理休暇 | 生理日の勤務が著しく困難な女性職員の場合 | 2日を超えない範囲内で、その都度必要と認める期間 |
3出産休暇 | 女性職員の分べんの場合 | (1) 出産の日以前にあつては医師又は助産師の証明等に基づく出産予定日以前8週間目(多胎妊娠の場合にあつては、14週間目)に当たる日から出産の日までの期間内において必要と認める期間 (2) 出産の日後にあつては医師又は助産師の証明等に基づく出産の日の翌日から出産後8週間目に当たる日から10週間目に当たる日までの期間内において必要と認める期間 (3) 出産休暇は(1)及び(2)の期間を通じて16週間(多胎妊娠の場合にあつては、22週間)を超えることはできない。また、出産の日が出産予定日より遅れた場合には、16週間又は22週間に出産予定日の翌日から出産の日までの期間を加えた期間とする。 |
4育児休暇 | 職員が生後1年5月に達しない子を育てる場合(男性職員にあつては、別に定める場合を除く。) | 1日の勤務時間が4時間以内の者にあつては1日1回45分、4時間を超える者にあつては1日2回それぞれ45分又は1日1回90分 |
5忌引休暇 | (1) 配偶者(届出をしないが事実上婚姻関係と同様の事情にある者を含む。以下同じ。)が死亡した場合 | 11日(遠隔の地に行く必要のあるときは、往復に要する日数を加算することができる。以下この項において同じ。) |
(2) 血族又は生計を一にする姻族のうち次の者が死亡した場合 |
| |
ア 父母又は代襲相続の場合において祭具等を継承する場合の被相続人 | 7日 | |
イ 子 | 7日 | |
ウ 祖父母、兄弟姉妹 | 3日 | |
エ 孫、伯叔父母 | 1日 | |
(3) 姻族(生計を一にする者を除く。)のうち次の者が死亡した場合 |
| |
ア 配偶者の父母、父母の配偶者、配偶者の子 | 3日 | |
イ 配偶者の祖父母、配偶者の兄弟姉妹 | 2日 | |
ウ 配偶者の伯叔父母、子の配偶者、祖父母の配偶者、兄弟姉妹の配偶者、伯叔父母の配偶者 | 1日 | |
6慶弔休暇 | (1) 職員の結婚の場合 | 6日(育児短時間勤務職員等、定年前再任用短時間勤務職員及び任期付短時間勤務職員等にあつては、6日の範囲内で別に定める日数)以内 |
(2) 職員の父母の祭日の場合 | 1日(遠隔の地に行く必要のあるときは、往復に要する日数を加算することができる。) | |
7ボランティア休暇 | 職員が自発的に、かつ、報酬を得ないで次に掲げる社会に貢献する活動(専ら親族に対する支援となる活動を除く。)を行う場合 (1) 地震、暴風雨、噴火等により相当規模の災害が発生した被災地又はその周辺の地域における生活関連物資の配布その他の被災者を支援する活動 (2) 身体障害者療護施設、特別養護老人ホームその他の主として身体上若しくは精神上の障害がある者又は負傷し、若しくは疾病にかかつた者に対して必要な措置を講ずることを目的とする施設であつて企業長が定めるものにおける活動 (3) (1)及び(2)に掲げる活動のほか、身体上若しくは精神上の障害、負傷又は疾病により常態として日常生活を営むのに支障がある者の介護その他の日常生活を支援する活動 (4) 国、地方公共団体等が行う事業に係る活動で企業長が認めるもの | 1休暇年度につき5日(育児短時間勤務職員等、定年前再任用短時間勤務職員及び任期付短時間勤務職員等にあつては、5日の範囲内で別に定める日数)以内 |
8夏季休暇 | 職員の夏季における心身の健康の維持及び増進又は家庭生活の充実のため、勤務しないことが相当であると認められる場合 | 1休暇年度の6月1日から10月31日までの期間内において、1日又は別に定める時間を単位として通算5日(育児短時間勤務職員等、定年前再任用短時間勤務職員、任期付短時間勤務職員等及び当該休暇年度の6月1日以後新たに職員となつた者にあつては、5日の範囲内で別に定める日数)以内 |
9子の看護休暇 | 中学校就学の始期に達するまでの子(配偶者の子を含む。以下この項において同じ。)を養育する職員が、その子の看護(負傷し、若しくは疾病にかかつたその子の世話又は疾病の予防を図るために必要なものとして別に定めるその子の世話を行うことをいう。)のため勤務しないことが相当であると認められる場合 | 1休暇年度につき、通算5日(当該子が1人であつて、かつ小学校就学の始期に達するまでの子の場合にあつては6日、2人以上の場合にあつては10日)以内とし、1日又は1時間を単位として与えるほか、企業長が別に定める単位をもつて与えることができる。 |
10育児参加休暇 | 職員の妻(届出をしないが事実上婚姻関係と同様の事情にある者を含む。以下この項において同じ。)が出産する場合であつてその出産予定日前8週間目(多胎妊娠の場合にあつては、14週間目)に当たる日から出産の日以後1年目に当たる日までの期間にある場合において、当該出産に係る子又は小学校就学の始期に達するまでの子(妻の子を含む。)と同居してこれらの子を監護する当該職員が、これらの子の監護のため勤務しないことが相当であると認められる場合 | 医師又は助産師の証明等に基づく妻の出産予定日前8週間目(多胎妊娠の場合にあつては、14週間目)に当たる日から出産の日以後1年目に当たる日までの期間内につき5日(育児短時間勤務職員等、定年前再任用短時間勤務職員及び任期付短時間勤務職員等にあつては、5日の範囲内で別に定める日数)以内とし、1日又は1時間を単位として与えるほか、企業長が別に定める単位をもつて与えることができる。 |
11短期介護休暇 | 次に掲げる者で負傷、疾病又は老齢により2週間以上の期間にわたり日常生活を営むのに支障がある者(以下「要介護者」という。)の介護その他の別に定める世話を行う職員が、当該世話を行うため勤務しないことが相当であると認められる場合 (1) 配偶者(届出をしないが事実上婚姻関係と同様の事情にある者を含む。以下同じ。) (2) 父母 (3) 子 (4) 配偶者の父母 (5) 孫、祖父母、兄弟姉妹 (6) 職員と同居している次の者 ア 父母の配偶者 イ 配偶者の父母の配偶者 ウ 子の配偶者 エ 配偶者の子 | 1休暇年度につき、通算5日(要介護者が2人以上の場合にあつては、10日)以内とし、1日又は1時間を単位として与えるほか、企業長が別に定める単位をもつて与えることができる。 |
12特別休暇 | (1) 感染症の予防及び感染症の患者に対する医療に関する法律(平成10年法律第114号)による交通の制限又は遮断の場合 | その都度必要と認める期間 |
(2) 風水震、火災その他の天災事変による交通遮断の場合 | 同 | |
(3) 風水震、火災その他の天災事変による職員の現住居の滅失又は破壊の場合 | 1週間を超えない範囲内で、その都度必要と認める期間 | |
(4) 交通機関の事故等の不可抗力の原因の場合 | その都度必要と認める期間 | |
(5) 裁判員、証人、鑑定人、参考人等として国会、裁判所その他の官公庁への出頭の場合 | 同 | |
(6) 選挙権その他の公民権の行使の場合 | 同 | |
(7) 骨髄移植のための骨髄若しくは末梢血幹細胞移植のための末梢血幹細胞の提供希望者としてその登録を実施する者に対して登録の申出を行い、又は配偶者、父母、子及び兄弟姉妹以外の者に、骨髄移植のため骨髄若しくは末梢血幹細胞移植のため末梢血幹細胞を提供する際の当該申出又は提供に伴い必要な検査、入院等の場合 | 同 | |
(8) 妊娠中の女性職員が通勤に利用する交通機関等の混雑又は渋滞の程度が母体又は胎児の健康保持に影響があると認められる場合 | 勤務時間の始め又は終わりにおいて、1日につき1時間を超えない範囲内で各々必要と認められる時間 | |
(9) 妊娠中又は出産後1年以内の女性職員が母子保健法(昭和40年法律第141号)第10条に規定する保健指導又は同法第13条に規定する健康診査を受ける場合 | その都度必要と認める日又は時間 | |
(10) 妻(届出をしていないが事実上婚姻関係と同様の事情にある者を含む。)の出産の場合 | 出産の日から2週間以内において、通算3日(育児短時間勤務職員等、定年前再任用短時間勤務職員及び任期付短時間勤務職員等にあつては、3日の範囲内で別に定める日数)以内とし、1日又は1時間その他企業長が別に定める単位をもつて与えることができる。ただし、定年前再任用短時間勤務職員にあつては、1日を単位とするものに限る。 | |
(11) 職員が不妊治療に係る通院等のため勤務しないことが相当であると認められる場合 | 1休暇年度につき5日(当該通院等が体外受精その他の企業長が別に定める不妊治療に係るものである場合にあっては、10日)以内とし、1日又は1時間を単位として与えるほか、企業長が別に定める単位をもつて与えることができる。 | |
(12) その他法令によつて特に勤務しないことが認められる場合 | その都度必要と認める期間 | |
13介護休暇 | 要介護者の介護をするため、勤務しないことが相当であると認められる場合 | 要介護者の各々が介護を必要とする一の継続する状態ごとに、3回を超えず、かつ、通算して6月を超えない範囲内で指定する期間(以下「指定期間」という。)内において必要と認められる期間とし、1日又は1時間を単位として与えるほか、企業長が別に定める単位をもつて与えることができる。ただし、1時間を単位とする場合は、1日を通じ、勤務時間の始まる時刻から連続し、又は勤務時間の終わる時刻まで連続する4時間(当該介護休暇と要介護者を異にする介護時間の承認を受けて勤務しない時間がある日については、当該4時間から当該介護時間の承認を受けて勤務しない時間を減じた時間)を超えない範囲内の時間とする。 |
14介護時間 | 要介護者の介護をするため、勤務しないことが相当であると認められる場合 | 要介護者の各々が介護を必要とする一の継続する状態ごとに、連続する3年の期間(当該要介護者に係る指定期間と重複する期間を除く。)内において、1日につき2時間を超えない範囲内で必要と認められる時間(1日を通じ、勤務時間の始まる時刻から連続し、又は勤務時間の終わる時刻まで連続する2時間(職員の育児休業等に関する規程第8条の規定による部分休業の承認を受けて勤務しない時間がある日については、当該2時間から当該部分休業の承認を受けて勤務しない時間を減じた時間)を超えない範囲内の時間)とし、30分を単位とする。 |
第1号様式 削除
(平28企管規程12)
第2号様式 削除
(昭56企管規程15)
(平19企管規程7・全改、令3企管規程2・令5企管規程1・一部改正)

第4号様式 削除
(平29企管規程4)
(平19企管規程7・全改、令3企管規程2・令5企管規程1・一部改正)

(昭45企管規程2・全改、平5企管規程9・一部改正)

第7号様式 削除
(昭59企管規程11)
(平22企管規程14・全改)


(昭59企管規程11・平5企管規程9・令5企管規程1・一部改正)


(平5企管規程9・令2企管規程4・令5企管規程1・一部改正)


(令2企管規程4・追加、令3企管規程2・令5企管規程1・一部改正)

(令3企管規程5・全改、令5企管規程1・一部改正)


(平21企管規程1・追加、平22企管規程7・一部改正、令2企管規程4・旧第10号様式の3繰下)

第11号様式 削除
(平31企管規程6)
第11号様式の2 削除
(平21企管規程1)
第12号様式 削除
(平19企管規程7)
(平14企管規程7・全改、平22企管規程14・令5企管規程1・一部改正)

(平14企管規程7・追加、令5企管規程1・一部改正)

(平29企管規程4・全改、令5企管規程1・一部改正)

(平14企管規程7・追加、平22企管規程14・令5企管規程1・一部改正)

(平14企管規程7・追加、平22企管規程14・令5企管規程1・一部改正)

(平22企管規程14・全改)

(平22企管規程14・全改)


(平22企管規程14・全改)

(平22企管規程14・全改)

(平29企管規程4・全改)



(平29企管規程4・追加)


(平22企管規程14・全改、平29企管規程4・旧第14号様式の3繰下、平30企管規程6・一部改正)

(平22企管規程14・全改)

第16号様式 削除
(平19企管規程7)
(平5企管規程9・一部改正)

(平5企管規程9・令5企管規程1・一部改正)
